购物车

请登录

我的财产

我的足迹

我的购物车

请登录 免费注册

购物车结算

最新加入的商品

0种商品去购物车
首页> 高中教辅> 高二年级> 物理> 金练 高中同步训练 选择性必修第三册 物理 人教版 2023版

金练 高中同步训练 选择性必修第三册 物理 人教版 2023版

商城价 ¥30.66

市场价 ¥43.80

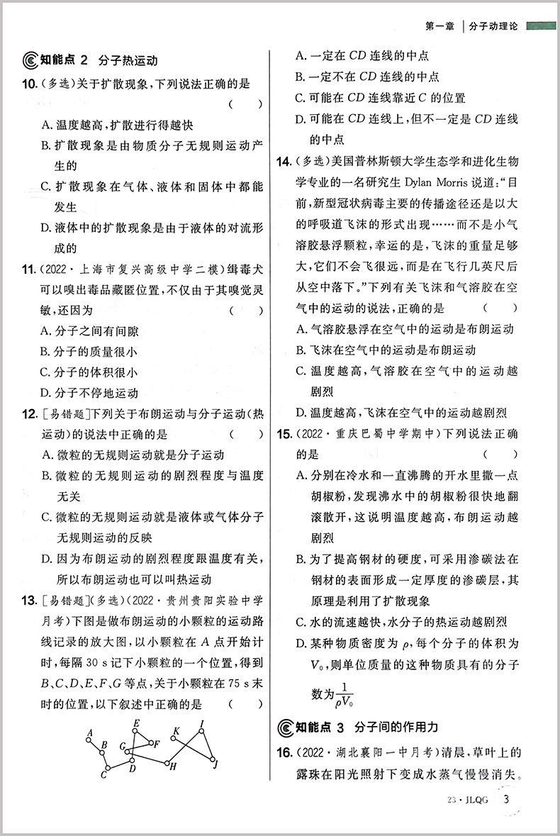
累计评价0
累计销量0
手机购买
商品二维码

配至

请选择地区
有货 运费: